深度了解【眼睛营养素】,如何助力近视防控与眼健康!
知视圈
发布于: 2025-03-15
护眼的本质与身体抗炎、抗衰的过程相似,核心在于做好抗氧化,减少氧化应激,通过有效的抗氧化措施,我们不仅能够预防眼病,还能从根本上加强近视的防控;最安全且最有效的策略是为眼睛提供必要的关键营养素,以提升其抗氧化能力,从而促进眼睛健康的根本改善。
以下内容汇总了多篇医学论文,旨在科普如何通过眼部营养补充实现近视的有效防控及眼健康的管理。深入理解并践行这些知识,在未来眼健康管理中将会变得更加简便且高效,让你拥有舒适且清晰的视界。
目 录
一、近视发生的原因
1、近视发生的原因不在眼睛的前半段,阿托品耽误了近视防控几十年!
2、近视发生的真正原因是什么?
1.近视儿童与非近视儿童脉络膜厚度的差异
2.研究发现近视性黄斑病变的脉络膜厚度会显着减少
3.脉络膜变薄致视网膜缺氧,产生的活性氧自由基使生长因子成显性,促使眼轴增长
4.为什么白种人近视发生率低,而相比之下黄种人近视发生率高?
二、近视防控的口服疗法
1、眼睛营养之DHA的重要性
1.眼睛氧化应激导致脂质过氧化,活性氧自由基首先攻击视网膜上的DHA
2.温州医科大学证明DHA可以增厚脉络膜,延缓眼轴增长
3.DHA可以改善干眼症状
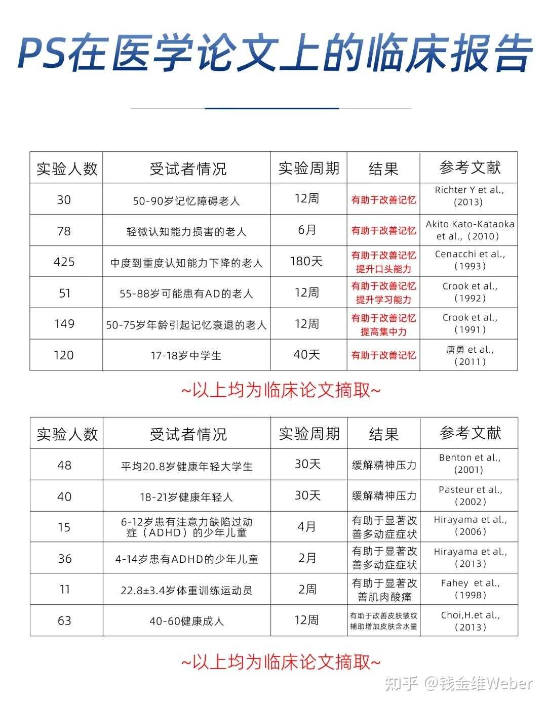
2、眼睛营养之磷脂酰丝氨酸(PS)的重要性
1.PS与记忆力
2.PS与裸眼视力和戴镜视力
3.PS与视网膜新陈代谢
3、 眼睛营养之虾青素的重要性
1.增厚脉络膜,提高脉络膜血流速度
2.抗氧化能力强大
3.改善多种眼部疾病
4.水油双亲特质中和自由基,降低氧化应激
5.与其他抗氧化性物质的实验对比
四、 眼睛营养之花青素的重要性
1.谁是最强的花青素?
2.越橘、蓝莓并不是最佳的花青素来源
3.黑加仑花青素对眼睛的好处
三、 眼营养补充之透皮吸收
四、结论
【摘要】近视已成为影响全球儿童和青少年视力健康的突出问题,据世界卫生组织统计,全球约有10 亿儿童和青少年患有近视。过去,人们普遍认为近视的原因主要跟眼睛前半段有关,但越来越多的研究揭示,脉络膜变薄才是近视发生的关键因素。这一发现不仅颠覆了传统观念,也为近视防控开辟了新途径。医学临床已发现超过 10种以上的营养素与脉络膜增厚密切相关。在本文中,我们将详细探讨四种目前临床上已被证实对近视防控有显著效果的营养素。这些营养素不仅能促进脉络膜增厚,减缓近视的发展,还能有效预防其它眼部疾病。此外,我们将深入介绍一种前沿的局部透皮给药技术,该技术已获得国家发明专利认证,是高效透皮吸收领域的重大突破;通过该技术,营养物质能够以极高的效率穿透皮肤屏障,直接作用于眼组织,将营养物质迅速输送到眼组织提供必要的滋养与保护,带来即时眼部舒适感受;还能改善眼部微环境,为眼部健康的长远维护提供强有力的支持。想象一下,通过简单的口服和外用方式,就能有效防控近视,这是多么令人兴奋的事情!过去,器械性干预近视疗法备受关注,但随着研究的深入和技术的进步,口服疗法和透皮吸收技术等非侵入性疗法将会变得越来越重要。现在让我们一起探索了解这些技术和方法,为保护我们和下一代的视力健康贡献一份力量。
【关键词】近视防控;脉络膜变薄;DHA;磷脂酰丝氨酸;虾青素;花青素;透皮吸收
【作者简介】钱金维,生物医学工程专业,北京大学光华管理学院硕士,前北大 MBA导师,安汰蓝品牌创始人,中国眼镜科技杂志护眼科技专栏特约作家,深耕光学领域20 多年,资深近视防控及光学领域专家,发表数十篇相关论文,并拥有国内外多项发明专利;致力于近视防控和眼健康研发创新。
一、近视发生的原因
近视发生的真正原因是什么?
说起孩子为什么近视?你可能会说电子产品看多了、作业时间太长、缺乏户外活动、睡眠不足等等,你说的这些也是影响近视的因素之一,那这行为导致的根本问题在哪里?不止困扰你我,也困扰医学研究人员很久。
1、近视发生的原因不在眼睛的前半段,阿托品耽误了近视防控几十年!
五十年前,医学界对近视的成因和有效的防控策略还在不断探索之中。在那个时期,阿托品作为一种近视防控药物,其在眼部应用后能够延缓眼轴的增长,显示出对近视发展的抑制作用。但阿托品本身是一种散瞳药物,其主要作用是麻痹睫状肌,而睫状肌是控制晶状体形状和焦距的关键肌肉。基于阿托品的这一效果,研究人员开始推测睫状肌的紧张状态和晶状体的厚度可能与近视的发展有着直接的联系。他们认为睫状肌的疲劳或晶状体的异常增厚可能是导致近视发生的关键因素。
这种观点导致研究人员将近视的成因主要归咎于眼睛的前半段,即角膜、晶状体和睫状肌等结构。包括民间也有各种方法来改善睫状肌和晶状体的状态,如按摩、针灸、热敷以及晶状体训练等,希望通过这些方法能够控制眼轴增长,防控近视。然而,这些方法实际上只能缓解眼疲劳、改善假性近视,对于真性近视的防控并无实质性帮助。
2、近视发生的真正原因是什么?

那近视发生的真正原因是什么?
其实是脉络膜变薄!
1.近视儿童与非近视儿童脉络膜厚度的差异
上海眼科医院上海市眼病防治中心预防眼科在《Nature》杂志上发表了一项重要研究[1]。该研究针对3001名6至19岁的中国儿童进行了脉络膜厚度的测量,并将他们分为近视组和未近视组。通过对比分析,研究者发现近视儿童与未近视儿童在脉络膜厚度上存在显著差异。

在眼底中央凹区域,近视儿童的脉络膜厚度明显低于非近视儿童,最大厚度差异可达44微米(μm);而在眼底其他区域,近视儿童的脉络膜厚度也相对较薄,与非近视儿童的差异最大可达30微米(μm)。
对于带孩子进行过光生物参数检查的家长都知道:眼轴是眼睛检查中最为关键的指标之一,它与儿童近视的发展密切相关。眼轴类似于眼球的直径,即角膜到视网膜黄斑区的距离。近视儿童与非近视儿童之间最大的差异之一就是眼轴长度的不同。
那么,为何近视儿童与非近视儿童在脉络膜厚度上存在如此大的差异?为什么脉络膜变薄了,眼轴就会变长,进而引发近视呢?这些问题的答案或许可以从眼睛的结构中找到一些线索。
眼睛的结构中(如下图所示),视网膜是内膜的一部分,它是大脑延伸出来的一层薄膜,与视神经直接相连[2]。人们之所以能够看清外界景物,是因为景物上的光线以反射光的方式进入眼睛,经过角膜和晶状体的屈光作用聚焦到视网膜上。在视网膜的感光区,光信号被转换为电信号,然后通过与视网膜相连的视神经,沿着视觉通路将这些电信号传输至大脑的视觉中枢进行处理,最终在大脑中还原出外界景物的形象[3-4]。

视网膜在视觉过程中扮演着核心角色,它负责将捕捉到的光线转换为神经信号,这一光电转换过程的复杂性和重要性不言而喻。鉴于其在视觉信息处理中的关键作用,视网膜成为了全身耗氧量极高的器官之一。视网膜所需的氧气和养分主要来源于脉络膜,这是一层位于视网膜后方、介于视网膜与巩膜之间的血管膜。脉络膜富含血流,为视网膜提供必要的营养支持。它不仅为内层视网膜提供养分,还与外层巩膜相互作用,确保视网膜的健康和功能。
脉络膜的血流是视网膜营养供应的主要渠道,它保证了视网膜能够持续、高效地执行其光电转换功能。然而,当脉络膜出现变薄的情况时,其血管中的氧气和养分供应能力会下降,无法满足视网膜的正常需求。这种营养供应不足可能导致视网膜功能受损,进而影响视力,甚至引发眼底的不健康状态
2.研究发现近视性黄斑病变的脉络膜厚度会显着减少
高度近视的眼睛常伴随各种眼底问题,黄斑病变就是其中一种。近视性黄斑病变包括多种类型,如乳头周围弥漫性脉络膜萎缩 (PDCA)、黄斑弥漫性脉络膜萎缩 (MDCA)、斑片状萎缩等。从图中我们可以看到这些病变的络膜厚度显着下降。患有MDCA和斑块状萎缩的眼睛之间的脉络膜厚度没有显着差异,但它们的脉络膜厚度都明显低于正常眼底的脉络膜厚度。

当脉络膜厚度从200微米变成50微米时,脉络膜的血流量只剩之前的1/16,供给视网膜的氧气和养分严重不足。
3.脉络膜变薄致视网膜缺氧,产生的活性氧自由基使生长因子成显性,促使眼轴增长
前面说过视网膜是全身耗氧量最高的组织,是人眼中工作强度最大的组织,一天24小时除了睡眠时间外,都一直在进行光电转换,把讯号传入大脑还原出影像。
视网膜细胞上的线粒体,持续产生能量,为视网膜完成光电转换工作提供能量。在这个过程中,如果脉络膜变薄,脉络膜血管中的供给视网膜的氧气和养分不足,就会出现能量供应不足的问题,导致活性氧自由基的产生[5]。另外日常生活中手机、电脑屏幕的蓝光,进入眼睛也会产生更多的自由基,造成抗氧化剂失衡,导致氧化应激出现。

西班牙的研究表明了氧化应激可能是所有近视发生的最初来源。在对低度近视和高度近视患者分析中,发现氧化应激的浓度与近视相关生长因子显著相关。氧化应激会把隐性生长因子激活成显性,刺激近视生长因子发生新的改变,表现出某一些生长因子水平升高,某一些生长因子水平降低[6]。VEGF作为近视生长因子之一,与眼轴长度的相关性高达-0.827。眼轴越长,血管内皮生长因子(VEGF)的浓度越低。在氧化应激的刺激下,VEGF的浓度降低,进而促进眼轴增长,诱导近视发生。
4.为什么白种人近视发生率低,而相比之下黄种人近视发生率高?
其根本原因可归结为脉络膜厚度的变化。研究[7]表明,在白种人中,从3岁至15岁的年龄段内,脉络膜的厚度随着年龄的增长而逐渐增厚。这种增厚现象为视网膜提供了充足的氧气和养分,有助于维持眼底的健康状态,进而控制眼轴的增长,降低近视的发生风险。
相比之下,黄种人的脉络膜厚度则随着年龄的增长而逐渐变薄。脉络膜变薄导致眼底提供的氧气和养分不足,损害眼底健康,进而增加眼轴增长的风险,最终导致近视的发生。
有趣的是,在发现近视儿童与非近视儿童脉络膜厚度存在差异之后,上海眼科医院上海市眼病防治中心的预防眼科团队又进一步开展了为期一年的研究,探讨从非近视儿童到近视儿童过程中脉络膜厚度的变化情况[8]。数据显示,在一年内近视度数增加或新发近视的儿童,其脉络膜厚度显著减少。与此同时,对于持续保持非近视状态或者近视度数未增加的儿童,其脉络膜厚度基本保持不变。这进一步表明新近视儿童脉络膜厚度的显著减少是导致近视度数增加的主要原因。已经近视的儿童如果能够维持脉络膜厚度不再变薄,其度数就不会再增加。简单地说只要脉络膜厚度不变薄,近视防控就能控制得住。

二、近视防控的口服疗法
根据研究结果得出:近视真正的原因是眼底的“脉络膜变薄”,只要努力“增厚脉络膜”或“防止脉络膜变薄”就能做好近视防控。如同医院中的内科与外科,外科通过手术直接解决问题,内科则通过药物治疗来达成目标。近视防控同样有着“内服”和“外用”两种类型的手段。“外用”主要是通过使用器械类产品进行干预,如OK镜、离焦镜、光生物调节等,以达到增厚脉络膜延缓近视的效果。而“内服”则是通过补充眼睛所需的营养来增厚脉络膜,进而实现近视防控的目的。
不同防控方法达到的增厚脉络膜数据效果对比:

目前不管是眼科医院、视光门店还是眼镜店,都更注重近视防控的“外用”手段,即器械类产品进行防控,却往往忽视了“内服”手段的重要性,即补充眼健康产品(眼部营养)。这确实令人感到遗憾。因为眼健康产品不仅能有效防控近视,而且相较于器械类产品,使用上没有更多限制,方法也更为简单便捷。
1、眼睛营养之DHA的重要性
1.眼睛氧化应激导致脂质过氧化,活性氧自由基首先攻击视网膜上的DHA
视网膜作为眼睛的关键组件,在视觉过程中扮演着至关重要的角色,尤其是其光电转换功能。让我们来详细看下视网膜的复杂结构(如图示)。

它呈现分层排列的细胞构成,这些细胞对氧气的需求极高,尤其是感光细胞——视锥细胞和视杆细胞,它们的氧气需求量远超其他视网膜细胞及中枢神经系统中的神经元,达到了3到4倍的水平。然而,视网膜的血管主要集中在前端,后端则缺乏血管,因此,感光细胞所需的氧气主要通过脉络膜进行扩散供应。
当脉络膜厚度减少时,视网膜将面临氧气和养分供应不足的问题,这导致感光细胞中的氧化速率异常升高,成为人体中氧化速率最高的组织之一。高耗氧量的组织和器官往往衰老速度更快,能量消耗速率与老化速度成正比。因此,脉络膜变薄引发的氧气供应不足问题,会加速视网膜的衰老和损伤进程。在这一过程中,线粒体呼吸作用的电子传递链中,电子传递效率降低,导致电子泄漏并与氧气结合,形成活性氧自由基。

人体内存有多种抗氧化酶,如谷胱甘肽过氧化物酶(GPX)、超氧化物歧化酶(SOD),它们负责将活性氧自由基转化为无害的水分子。然而,当活性氧自由基数量激增,而抗氧化酶不足时,这些自由基将首先攻击视网膜上的DHA。DHA在视网膜细胞膜磷脂中占比超过50%,并集中在感光细胞膜上的视紫质周围,视紫质对于光电转换效率至关重要。因此,DHA不仅是视网膜的基本构成成分,也是其正常运作和发育的关键因素。
当活性氧自由基(如超氧阴离子自由基O 2− 和羟基自由基 ·OH)攻击DHA时,会发生脂质过氧化反应,破坏细胞膜的结构完整性,影响感光细胞对营养物质的吸收和代谢废物的排出,最终导致细胞死亡。由于视网膜细胞不具备再生能力,大量细胞死亡后将严重影响视力,甚至引发眼底问题,如黄斑变性等不可逆的视觉损失。
为了减少抗氧化应激带来的负面影响,持续补充DHA显得尤为重要。DHA不仅有助于恢复和保持视网膜细胞膜的正常结构和功能,还能增强细胞的抗氧化防御机制,如提高谷胱甘肽(GSH)水平,从而进一步保护细胞免受氧化损伤。研究表明,在视网膜色素上皮细胞受到过氧化氢引起的氧化应激时,预先用DHA处理可以显著提升细胞内的谷胱甘肽水平,提高细胞存活率。
过去,补充叶黄素因其对视力健康的益处而得到了广泛认可,甚至成为了家长们的一种常识性认知:“想要孩子视力好,就要补充叶黄素”。这一观念的形成,不仅因为叶黄素是黄斑区的重要色素成分,更因为它作为一种强大的抗氧化剂,能有效中和自由基,保护DHA免受活性氧自由基的损害,进而维护视网膜的健康及眼睛功能的正常发挥。然而,若DHA遭到破坏,叶黄素便失去了其保护的对象,因为视网膜细胞一旦受损或死亡,叶黄素的作用也就无从谈起。因此,从这个角度来看,补充DHA的重要性在某种程度上甚至超过了补充叶黄素。
当然,这并不意味着我们应该完全放弃补充叶黄素。随着医学研究的不断深入,我们发现眼睛的健康需要多种营养成分的共同支持,DHA便是其中之一。因此,在选择眼部营养补充品时,我们不应局限于传统的单一叶黄素产品,而应优先考虑那些包含DHA等新配方、能提供全面眼部营养的产品。
实际上,叶黄素是脂溶性成分,如果没有油脂的辅助,很容易在肠道中被胃酸破坏而流失,导致吸收率低。而DHA作为一种油脂,可以与叶黄素组成“黄金搭档”,保护叶黄素不被胃酸破坏,从而提高其吸收率。研究发现叶黄素和DHA一起补充可以显著提高彼此的吸收效率。具体来说,DHA可以提升叶黄素10.2%的吸收率,而叶黄素则可以提升DHA22.2%的吸收率。
2.高浓度DHA可增厚脉络膜,延缓眼轴增长
温州医科大学通过一系列精心设计的动物与人类临床试验[9],发现DHA能显著增厚脉络膜,延缓眼轴增长,是理想的替代阿托品的近视防控产物。在动物临床实验中,通过为老鼠眼睛配戴形觉剥夺镜片以诱导眼轴增长,科学家们对比了不同浓度DHA对近视发展的影响。结果显示,低浓度的DHA并未表现出明显的近视防控效果,眼轴依然显著增长。然而,当DHA浓度达到3.0时,其效果与阿托品这一传统近视防控药物相当,甚至在某些方面超越了阿托品,显示出高浓度DHA在抑制眼轴增长方面的卓越能力。
在人类临床试验中,试验者通过每天补充600毫克的DHA,并在两周后重复进行近距离用眼活动以观察脉络膜血管指数的变化。结果显示,DHA的补充显著提高了脉络膜血管指数,意味着脉络膜得到了增厚,从而有助于抵抗因长时间近距离用眼导致的脉络膜变薄现象。
缺氧状态下的巩膜成纤维细胞转分化,会导致眼轴变长,进而增加近视的度数,而DHA的补充可对抗巩膜成纤维细胞中缺氧诱导的细胞转分化。在缺氧环境下,巩膜细胞内的胶原蛋白及α-SMA蛋白浓度均发生显著变化,而高浓度的DHA补充能够逆转这些变化,使蛋白浓度恢复到正常氧气环境下的水平。这表明DHA不仅能够改善巩膜缺氧状态,还能保护巩膜细胞免受缺氧损伤,从而间接促进脉络膜的增厚和眼轴的稳定。
3.DHA可以改善干眼症状
干眼症是困扰许多人的眼部问题,关于DHA改善干眼症的医学临床论文已超过30篇,且效果显著。人们往往误以为干眼问题是泪液分泌不足,但实际上,人眼每天分泌的泪液量非常少,不足一毫升。很多人选择使用滴眼液来刺激眼睛流泪,虽然当下可能感觉眼睛水润,但过后干眼的不适感又会卷土重来。这其中的原因与我们的泪膜结构密切相关。
泪膜由三层结构组成:从内到外分别是黏蛋白层、水液层和脂质层。这三层结构共同维护着眼睛的湿润和舒适。脂质层位于最外层,主要作用是减少泪液的蒸发;水液层则提供保湿和润滑,在中间层;而黏蛋白层则帮助泪膜紧密地贴附在角膜表面,在最里层。然而,泪膜中的水层非常薄,仅有几微米(10^-6米),一旦最外层“脂质层”出现问题,水层就会迅速蒸发,导致干眼症状的出现。

泪膜结构
研究发现,大约70%的干眼问题是由脂质层不稳定引起的。睑板腺负责分泌脂质,这些脂质覆盖在泪膜的表面,形成一层保护膜,防止泪液过快蒸发。然而,当睑板腺内的饱和脂肪酸在低温下凝结堵塞,或因氧化应激发炎时,就会导致脂质层不稳定,进而引发干眼症。这也是为什么热敷眼睛对干眼有一定效果的原因——因为它可以暂时疏通堵塞的睑板腺,但这只是暂时的缓解,并不能从根本上解决问题。

要从根本上解决干眼症问题,关键在于补充那些不易在低温下凝结的不饱和脂肪酸。这些脂肪酸能够成为睑板腺的主要成分,从而解决睑板腺堵塞的问题。研究表明,补充高浓度的不饱和脂肪酸,如DHA,可以在3至6个月内显著延长泪膜的破裂时间,并改善眼表健康指标。DHA不仅具有在极低温度下才凝固的特性,而且是视网膜细胞膜的重要组成部分,占据细胞膜磷脂中的56%。因此,补充DHA不仅有助于改善干眼症状,还能增强眼部健康。
2、眼睛营养之磷脂酰丝氨酸(PS)的重要性
1.PS与记忆力
前面说过DHA是视网膜细胞膜上的重要的部分,其实不只DHA,还有磷脂酰丝氨酸(PS)。其中 DHA 占比 56%,PS 占比 15%。PS位于大脑和眼睛组织细胞膜的内层,它可以加速神经信号的传递,确保信号在传递过程中不失真。同时,还能调节神经递质、突触受体和蛋白质[18]。眼睛中存在多种对近视防控有益的神经递质,如多巴胺,而PS能够加速这些神经递质的传递。这些特性使得PS能够改善我们的认知功能,提高记忆力。这也是为什么有些人被提问时总能快速抢答,因为他们大脑中的PS浓度较高,记忆提取能力更强。中老年人常出现记忆力衰退,容易忘东忘西,医学临床证明补充PS对老年人的记忆改善具有显著效果。

DHA无法在人体内直接合成,必须通过外界补充。而PS既可以在人体内合成,也可以通过外界补充。DHA可以促进PS的合成,但乙醇会抑制这一过程,导致PS合成减少,进而影响神经传递速度和记忆提取速度,使反应速度变慢,这也是饮酒过量导致醉酒的原因之一。
在MEDLINE上对2014年6月之前发表的关于PS和人脑的相关文章进行了科学文献检索,并审查了127篇相关文献。研究[19]表明,健康的神经细胞膜磷脂需要PS的参与。DHA介导的PS能够增强神经细胞的生化改变,包括短期记忆的形成、长期记忆的巩固、创造新记忆的能力、提取记忆的能力、学习和回忆信息的能力、专注力、推理和解决问题的能力、语言能力和沟通能力。

2.PS与裸眼视力和戴镜视力
光进入眼睛后,被视网膜上的视锥细胞和视杆细胞接收。这些细胞的外节富含DHA和PS,DHA和PS主要聚集在膜上的视紫质上,更具体地说,是包围在视紫质的视蛋白周围。当视紫质接收到光信号时,会进行光电转换,将光信号转化为神经信号。而DHA和PS包围在视紫质周围,起到保护作用,确保其能够成功的进行光电转换,并且信号不失真。因此,DHA和PS对眼睛的光电转换过程至关重要,有助于提升裸眼视力和戴镜视力。

3.PS与视网膜新陈代谢
当光线进入眼睛,经过晶状体聚焦后,照射到视网膜上,视网膜上的光感受器(视锥细胞和视杆细胞)将光信号转化为电信号,这些电信号随后通过视神经传递到大脑的视觉中枢,经过处理,最终形成我们看到的图像。在这一系列的反应和过程中,光电转化是视觉形成的基础,没有这个过程,我们无法看到任何物体。
然而,在光电转化过程并非无代价,每次光信号的转换都会对光感受器造成一定的氧化损伤。因此,为了确保光电转换的效率,光感受器的外节会不断生长和更新,这一更新周期大约每两周完成一次;在这个过程中,位于视网膜下方的视网膜色素上皮(RPE)细胞扮演着至关重要的角色,它们负责吞噬并清除最老化的光感受器外节。如果光感受器的外节没有得到及时清除,可能会穿过RPE细胞,进而引发视网膜炎症、黄斑病变,甚至导致失明[20]。因此,及时清除这些外节部分至关重要。

此时,磷脂酰丝氨酸(PS)便登场了。它位于光感受器外节细胞膜的外围,这些暴露的PS就像一个明确的“吃我”信号,引导RPE细胞吞噬并消化这些外节,从而维护视网膜的健康。当你早晨醒来,睁开眼睛迎接第一缕阳光时,光感受器外段的PS便会迅速暴露出来,发出这一信号,通知RPE细胞进行吞噬清除。这一过程对于维护视力和眼底健康具有重大意义,尤其对于中老年人预防黄斑病变更是至关重要。

因此,为了维持这一过程的正常进行,及时补充PS和DHA显得尤为重要。这样的补充不仅有助于确保光感受器外段的及时清除,还能保护视网膜免受潜在损伤,让我们的眼睛更加健康明亮。
3、眼睛营养之虾青素的重要性
长期以来,叶黄素被认为是保护眼睛的重要营养元素,它在预防视网膜病变、减缓黄斑变性等方面发挥着重要作用。然而,随着科学研究的进步,我们发现了一种具有更强抗氧化活性的类胡萝卜素——虾青素,它同样对眼健康至关重要。
虾青素,作为一种叶黄素类胡萝卜素,其抗氧化能力显著超越了叶黄素。科学研究表明,虾青素的抗氧化效力是叶黄素的40倍之多,相当于仅需补充1毫克的虾青素,就能获得相当于40毫克叶黄素的保护效果。
虾青素由于其强抗氧化特性,使其在维护眼部健康方面展现出更强的效果,主要表现在以下几个方面:
1.增厚脉络膜,提高脉络膜血流速度
日本富山医科药科大学针对虾青素增厚视网膜脉络膜血管方面进行了临床研究,志愿者被随机分为两组:虾青素组每天口服虾青素,持续4周;安慰剂组接受外观相同的口服安慰剂。补充4周后,虾青素组双眼的视网膜毛细血管血流量显着高于补充前,而安慰剂组的视网膜毛细血管血流量没有变化。在补充期间,两组的眼压均保持不变。研究的结果表明,补充虾青素会增加视网膜毛细血管血流量。

在另一篇日本北海道大学医学院眼科进行的临床研究[10]中,利用激光散斑血流成像技术 (LSFG) 精准的显示脉络膜血液循环的血流动力学,服用虾青素4周后,脉络膜的厚度从284um变成293um,血流密度从54.9%变成56.4%,脉络膜的厚度增加且血流速度提高了。脉络膜增厚以后,能够改善眼底的供氧,使眼底病变不再恶化,对儿童青少年达到近视防控的作用。
2.抗氧化能力强大
意大利卡坦扎罗大学 2023 年1月份,发表的天然营养保健品和抗氧化剂综述研究报告[11]指出,虾青素被认为是自然界最有益,最强的抗氧化剂类胡萝卜素,它的抗氧化能力是维生素C的 6,000倍,维生素E的550倍,叶黄素的40倍,所以在抗氧化能力方面,补充虾青素的效果是最好的。
临床医学显示,虾青素除了本身的抗氧化能力之外,还能增强我们体内自身的抗氧化能力,比如 SOD 超氧化物歧化酶、CAT 过氧化氢酶跟 、GPX 谷胱甘肽过氧化物酶。因此,我们可以得出结论,虾青素不仅通过直接清除自由基来发挥抗氧化作用,还通过激活细胞抗氧化防御系统来发挥抗氧化能力。
3.改善多种眼部疾病
在过去的二十年里,多项研究表明,虾青素治疗对改善多种眼部疾病具有显著效果[11]。特别是对于非晚期的黄斑病变患者,虾青素能够改善他们的眼底情况。与对照组相比,接受治疗的患者在视网膜功能方面出现了显著性改善。具体来说,在两年的时间内持续施用虾青素,能够显著改善患者的视力、对比敏感度和视觉相关功能。值得注意的是,到目前为止,所有相关的医学临床研究均未报告任何不良事件,这进一步证明了虾青素的安全性。
此外,虾青素还被广泛证明对人类健康具有多方面的益处。它不仅对皮肤、心血管和神经系统具有保护作用,还展现出抗氧化、抗炎、抗癌和抗糖尿病等多种特性。特别是在保护眼睛健康方面,虾青素的作用尤为突出。研究显示,它对黄斑变性、白内障、糖尿病视网膜病变和青光眼等眼部疾病具有显著改善作用。
4.水油双亲特质中和自由基,降低氧化应激
活性氧自由基攻击视网膜细胞时,会优先攻击细胞膜上面的磷脂成分DHA,脂溶性的 DHA 阻隔细胞内外的水。虾青素因为具有亲脂跟亲水的特征,可以穿过细胞膜,在视细胞内外都发挥活性,起到保护眼睛作用。
5.与其他抗氧化性物质的实验对比
在美国 Elucida Research 的研究[12]中,使用富含多不饱和脂肪酸的细胞膜,测量了虾青素、玉米黄质、叶黄素、β-胡萝卜素和番茄红素对脂质过氧化的影响。唯有虾青素保留细胞膜结构并表现出显著的抗氧化性(脂质过氧化水平减少>40%)。这种结构和功能的生物活性的差异,可以解释虾青素对视网膜具有重要的治疗意义。

4、眼睛营养之花青素的重要性
前面介绍的眼睛营养元素大部分都是脂溶性的,如DHA、虾青素、叶黄素等。脂溶性物质不溶于水,需要通过脂肪和淋巴系统吸收,因此它们的吸收过程较为缓慢,通常需要较长时间才能被输送到眼睛组织。
相比之下,花青素是一种水溶性物质,能够轻易溶解于水中。由于人体大约50%至70%是由水构成的,花青素作为水溶性营养素,能够在较短时间内通过口腔和胃黏膜迅速进入血液,并快速分布到全身各个部位,包括眼睛的各个组织。研究显示[12],在动物实验中,花青素可以在1小时内到达老鼠眼睛的所有部位,而在兔子的静脉注射实验中,仅需30分钟即可遍布整个眼睛。因此,花青素相比于前面介绍的脂溶性眼睛营养物质,眼睛能更快速见效。

大鼠腹腔给药后1小时和兔静脉给药后30分钟黑加仑花青素的眼组织分布
在实际应用中,花青素的益处与其摄入量成正比,即补充量越多,其效果通常越好。然而,面对较高剂量的摄入,公众对其安全性的担忧也随之而来。中国居民膳食指南指出,已有的人群干预试验结果表明花色苷摄入水平达到720mg/d甚至更高也不会出现良反应。截至目前,尚未发现摄入花色苷对人群和动物健康有不利影响,因此还不能进行定量的安全性评价,故不能制定可耐受最高摄入量(UL)。
此外,花青素能够迅速被身体吸收,但在6至8小时后,大部分花青素会通过尿液排出体外,不会在体内长期积累。这意味着即使摄入较高剂量的花青素,也无需过分担心其副作用。迄今为止,科学研究尚未发现高剂量摄入花青素后会出现负面影响的案例。这也进一步证实了花青素的安全性,使得各年龄段的人群,包括儿童和中老年人,都无需担忧其潜在的副作用。
花青素的抗氧化作用不仅对身体带来益处,它还有助于保护眼睛免受自由基的损害,从而有效维护视力和改善真假性近视,降低眼压等多种眼部问题。
1.谁是最强的花青素?
在自然界中已经发现有600多种花青素,它们构成了一个丰富多彩的化学家族。这些花青素主要被归类为六大类:矢车菊素、翠雀素(也称作飞燕草素)、天竺葵素、芍药素、牵牛花素和锦葵素。

花青素种类众多,但是抗氧化能力却不同,波兰格但斯克理工大学的研究人员,对花青素的抗氧化能力进行了研究,结果证明:飞燕草素以其卓越的抗氧化特性位居榜首,紧随其后的是矮牵牛素和矢车菊素,而天竺葵素和芍药素的抗氧化能力排名靠后。

这项研究不仅为我们提供了关于花青素抗氧化活性的宝贵信息,也为我们在选择富含花青素中,一定要选择飞燕草素含量较高的食物提供了科学依据。
2.越橘、蓝莓并不是最佳的花青素来源
蓝莓和越橘作为市面上广为人知的花青素来源,它们各自含有的花青素种类丰富多样,越橘含有9种,而蓝莓则含有14种不同的花青素。越橘、蓝莓中的花青素种类繁多,但具有较高抗氧化活性的飞燕草素总比例仅占23%。而黑加仑其花青素种类较为集中,主要包含抗氧化活性最强的飞燕草素占比60%,以及活性较强的矢车菊素占比40%。在黑加仑中,飞燕草素总占比高达60%,是越橘的2.6倍。

这些数据证实:补充花青素黑加仑无疑是一个更佳的选择。它不仅提供了丰富的飞燕草素和矢车菊素,而且这些成分的高比例确保了其卓越的抗氧化效果,使得黑加仑成为补充花青素的首选。
3.黑加仑花青素对眼睛的好处
(1)黑加仑花青素能促进睫状肌松弛
人眼一天之中大部分都处于近距离视物状态,会导致睫状肌长时间过度收缩而痉挛,进而造成晶状体变凸,眼睛屈光力增强,出现假性近视。睫状肌除了控制晶状体聚焦外,还左右着房水产生,以及维持眼压等功能。如果睫状肌长时间收缩紧绷,一是会引起假性近视,二是提高房水的眼压,增加患青光眼等眼病的风险。

黑加仑花青素中的两种主要成分——飞燕草素芸香苷(D3R) 和 矢车菊素芸香苷(C3R),在促进睫状肌松弛方面表现出显著的效果。特别是飞燕草素芸香苷(D3R),在添加后仅20分钟内就能显著促进睫状肌的松弛。相比之下,对照组蒸馏水在前60分钟内并未观察到明显的松弛趋势,直到60分钟后才开始出现睫状肌的松弛;杨梅素-3-芸香糖苷(M3R)的促松弛效果与对照组蒸馏水相似;而槲皮素-3-芸香糖苷(Q3R)的促松弛效果甚至不如蒸馏水[15]。这表明,促进睫状肌松弛的主要花青素成分集中在飞燕草素和矢车菊素上,集中含有这两种花青素的黑加仑花青素可以显著缓解睫状肌紧绷,对预防假性近视、减轻眼疲劳以及降低青光眼的风险具有积极作用。
(2)黑加仑花青素能显著缓解眼疲劳

研究[16]人员让健康受试者摄入黑加仑花青素后,进行2小时不间断的电脑用眼任务,通过对比前后的视觉疲劳发现:黑加仑花青素组的受试者进行2小时视觉任务后,前后的屈光值几乎不变。而安慰剂组的受试者经过2小时的视觉任务后,屈光值明显变高,出现了假性近视特征。同时黑加仑花青素组受试者在进行2小时的视觉任务后,其头部、颈部、手臂、眼睛、肩膀下背部的疲劳程度远远小于安慰剂组的疲劳程度。这表明补充黑加仑花青素能显著缓解近距离用眼导致的假性近视,同时改善下背部主观疲劳症状。
(3)黑加仑花青素能减缓眼轴增长
在模拟人类儿童近视发展的动物实验[17]中,通过给小鸡佩戴负透镜诱导眼轴增长,并口服不同剂量的黑加仑花青素水溶液进行干预,结果显示,相较于未接受黑加仑花青素补充的对照组,接受黑加仑花青素补充的实验组小鸡的眼轴伸长率显著降低。这表明口服黑加仑花青素可显著抑制因佩戴负镜片引起的眼轴增长即在模拟人类儿童近视发展的动物模型中,黑加仑花青素可以有效地抑制眼轴延长,进而达到预防近视或减缓近视进展的效果。
三、眼营养补充之透皮吸收
在眼部营养补充的领域,除了传统的口服方式,还有一种更为迅速和便利的方法——透皮吸收。这种方法正在成为制药行业的一个研究热点,它提供了一种方便且具有高生物利用度的眼部药物递送方式。
复旦大学药学院临床药学与药事管理系指出:眼睑局部应用是治疗慢性眼病的有价值策略。通过透皮吸收的原理,有效地将药物成分输送到眼部,从而提升治疗效果。这种策略不仅在提高药物疗效方面具有显著优势,而且因其便捷性和高效性,已经在全球范围内得到认可。展望未来,透皮吸收有望成为眼部营养补充的主流方式之一,为眼部健康带来革命性的改变。
我们可以看到皮肤是分层的,有表皮层、真皮层、皮下脂肪。而表皮层进一步细分为角质层、透明层、颗粒层、有棘层和基底层。其中,角质层、透明层和颗粒层共同构成了防水层,对水分和大多数营养物质具有良好的阻隔作用,这也是普通水性眼贴产品只能作用在皮肤表层,而无法把营养输送到眼组织中去的原因。

皮肤组织结构图
前面介绍的各种优秀的眼部营养物质,如虾青素、叶黄素、DHA等,虽然具有显著的营养价值,但由于它们是脂溶性物质,分子较大,难以穿透皮肤的脂质屏障。然而,通过采用先进的透皮吸收技术,这些眼部营养成分能够轻松穿透皮肤屏障,直达眼底,显著提高眼睛营养吸收率高达20倍。这一技术不仅能在短时间内迅速发挥作用,提供即时的舒适感,还能持续促进眼部血液循环,改善眼部微环境,为眼部健康的长远维护提供强有力的支持。该透皮吸收技术已获得国家发明专利认证,标志着高效透皮吸收领域的重大突破。
通过皮肤结构的示意图,我们可以观察到真皮层中丰富的淋巴管和血管,这些结构为透皮吸收后的营养物质提供了一条通往眼睛的快速通道。当眼贴中的营养成分通过透皮吸收渗透至真皮层,它们便能够借助淋巴管进入眼睛的淋巴循环系统。在这个过程中,营养物质被有效输送至睫状肌,并进一步融入房水之中。随着房水的循环流动,这些滋养成分能够抵达角膜、晶状体以及玻璃体,为眼睛的各个关键部位提供所需的营养。这一透皮吸收方式不仅迅速,而且高效,为眼部营养补充提供了一种全新的解决方案。
此外,营养物质还可以通过真皮层中的毛细血管进入眼静脉。随后,通过血液循环的传输,这些成分将通过眼动脉再次回流至眼睛,为眼睛带来持续的滋养。尽管这一过程相对于淋巴循环稍慢,但它同样能够有效地满足眼睛的营养需求,确保眼部健康得到全面的呵护。
当采用透皮吸收技术的眼贴,贴敷在上、下眼睑时,添加眼营养物质DHA和维生素A可以快速缓解干眼症状。前面详细说过DHA是一种不易凝固的不饱和脂肪酸,能够调节油脂分泌,避免睑板腺堵塞,稳定泪膜的脂质层,从而改善干眼;而维生素A则可以促进泪液分泌,维持泪膜稳定性,使眼睛更加湿润,两者组合可以很好地预防和改善干眼症状。
一款好的透皮吸收眼贴,能够在短时间内迅速发挥作用,提供即时的舒适感,并在较长的时间内持续改善眼部健康。这种眼贴通常贴敷3-5分钟后,即可感到清凉舒适;10分钟左右,泪液分泌增加,眼睛变得水润;15分钟后,干眼症状基本消失;30分钟后,视疲劳症状可以得到显著缓解。持续贴敷1小时后,由于眼营养物质已深入眼组织,贴敷者即使整天使用电脑和手机,眼睛也不会感到疲劳;长期使用可以提升视觉质量,改善眼底。
四、结论
眼睛是人类与世界沟通的桥梁,是我们感知世界的窗口。一旦眼睛出现问题,人与世界的联系便会受到严重影响。相较于失去听力或说话能力,失去视力可能更为令人恐惧,因为它剥夺了人们通过视觉与世界交流的能力,极大地降低了生活质量。
眼睛是一个相对封闭的系统,除了角膜和结膜等外部疾病,细菌或病毒通常难以侵入眼睛内部。因此,大多数眼病并非由外部病原体直接引起,而是与眼睛内部的氧化应激有关,以及外部因素(如电子蓝光、空气污染等)引起的氧化应激增加有关。
眼睛营养素的补充可以帮助减轻氧化应激,从而预防和治疗这些眼病。因此,眼睛营养素的补充不仅在近视防控方面效果显著,同时对多种眼病的预防和治疗都发挥着重要作用。医学临床研究表明,已有超过10种眼睛营养素能够促进脉络膜增厚,保护眼睛免受氧化应激的损害,为近视防控和眼健康保养提供了新的思路和方法。
未来,通过补充眼睛营养素的口服疗法将成为近视防控和眼健康保养的重要趋势。在此,我们呼吁家长和公众重视眼睛营养素的补充,并将其作为日常眼健康维护的重要手段。
参考文献:
[1]Xiong S, He X, Deng J, Lv M, Jin J, Sun S, Yao C, Zhu J, Zou H, Xu X. Choroidal Thickness in 3001 Chinese Children Aged 6 to 19 Years Using Swept-Source OCT. Sci Rep. 2017 Mar 22;7:45059. doi: 10.1038/srep45059. PMID: 28327553; PMCID: PMC5361145.
[2]蔡璐.视网膜向大脑传输抑制信号[J].科学世界,2020,{4}(06):7.
[3]张润清.我们是怎样看清世界的[J].中学生数理化(八年级物理)(配合人教社教材),2016,{4}(11):6-7.
[4]王维.视网膜神经节细胞凋亡的信号通路研究进展[J].中华实验眼科杂志,2014:359-364.
[5]Jin-Xin Tao,Wen-Chuan Zhou,Xin-Gen Zhu,Mario Zoratti. Mitochondria as Potential Targets and Initiators of the Blue Light Hazard to the Retina[J]. Oxidative Medicine and Cellular Longevity,2019,2019{5}:
[6]Mérida Salvador,Villar Vincent M,Navea Amparo,Desco Carmen,Sancho-Tello María,Peris Cristina,Bosch-Morell Francisco. Imbalance Between Oxidative Stress and Growth Factors in Human High Myopia.[J]. Frontiers in physiology,2020,11{5}:
[7]Bidaut-Garnier M, Schwartz C, Michel M, Delbosc B, Puyraveau M, Montard S, Maher M. Measurement of Choroidal Thickness in Children Using Optical Coherence Tomography [J]. Retina. 2014 Apr;34(4):768-774.doi:10.1097/IAE.0b013e3182a487a4
[8]Xiong S, He X, Zhang B, Deng J, Wang J, Lv M, Zhu J, Zou H, Xu X. Changes in Choroidal Thickness Varied by Age and Refraction in Children and Adolescents: A 1-Year Longitudinal Study. Am J Ophthalmol. 2020 May;213:46-56. doi: 10.1016/j.ajo.2020.01.003. Epub 2020 Jan 13. PMID: 31945330.
[9]Pan M, Zhao F, Xie B, Wu H, Zhang S, Ye C, Guan Z, Kang L, Zhang Y, Zhou X, Lei Y, Wang Q, Wang L, Yang F, Zhao C, Qu J, Zhou X. Dietary ω-3 polyunsaturated fatty acids are protective for myopia. Proc Natl Acad Sci U S A. 2021 Oct 26;118(43):e2104689118. doi: 10.1073/pnas.2104689118. PMID: 34675076; PMCID: PMC8639353.
[10]Saito M, Yoshida K, Saito W, Fujiya A, Ohgami K, Kitaichi N, Tsukahara H, Ishida S, Ohno S. Astaxanthin increases choroidal blood flow velocity. Graefes Arch Clin Exp Ophthalmol. 2012 Feb;250(2):239-45. doi: 10.1007/s00417-011-1843-1. Epub 2011 Nov 10. PMID: 22072378.
[11]Maiuolo J, Bulotta RM, Oppedisano F, Bosco F, Scarano F, Nucera S, Guarnieri L, Ruga S, Macri R, Caminiti R, Musolino V, Gliozzi M, Carresi C, Cardamone A, Coppoletta A, Nicita M, Carnevali A, Scorcia V, Mollace V. Potential Properties of Natural Nutraceuticals and Antioxidants in Age-Related Eye Disorders. Life (Basel). 2022 Dec 27;13(1):77. doi: 10.3390/life13010077. PMID: 36676026; PMCID: PMC9863869.
[12]McNulty H, Jacob RF, Mason RP. Biologic activity of carotenoids related to distinct membrane physicochemical interactions. Am J Cardiol. 2008 May 22;101(10A):20D-29D. doi: 10.1016/j.amjcard.2008.02.004. PMID: 18474269.
[13]Koss-Mikołajczyk I, Bartoszek A. Relationship between Chemical Structure and Biological Activity Evaluated In Vitro for Six Anthocyanidins Most Commonly Occurring in Edible Plants. Molecules. 2023 Aug 21;28(16):6156. doi: 10.3390/molecules28166156. PMID: 37630408; PMCID: PMC10458735.
[14]Skrovankova S, Sumczynski D, Mlcek J, Jurikova T, Sochor J. Bioactive Compounds and Antioxidant Activity in Different Types of Berries. Int J Mol Sci. 2015 Oct 16;16(10):24673-706. doi: 10.3390/ijms161024673. PMID: 26501271; PMCID: PMC4632771.
[15]Matsumoto H, Kamm KE, Stull JT, Azuma H. Delphinidin-3-rutinoside relaxes the bovine ciliary smooth muscle through activation of ETB receptor and NO/cGMP pathway. Exp Eye Res. 2005 Mar;80(3):313-22. doi: 10.1016/j.exer.2004.10.002. PMID: 15721614.
[16]Nakaishi H, Matsumoto H, Tominaga S, Hirayama M. Effects of black current anthocyanoside intake on dark adaptation and VDT work-induced transient refractive alteration in healthy humans. Altern Med Rev. 2000 Dec;5(6):553-62. Erratum in: Altern Med Rev 2001 Feb;6(1):60. PMID: 11134978.
[17]Iida H, Nakamura Y, Matsumoto H, Takeuchi Y, Harano S, Ishihara M, Katsumi O. Effect of black-currant extract on negative lens-induced ocular growth in chicks. Ophthalmic Res. 2010;44(4):242-50. doi: 10.1159/000313559. Epub 2010 Aug 10. PMID: 20699628.
[18]Kim HY, Huang BX, Spector AA. Phosphatidylserine in the brain: metabolism and function. Prog Lipid Res. 2014 Oct;56:1-18. doi: 10.1016/j.plipres.2014.06.002. Epub 2014 Jun 30. PMID: 24992464; PMCID: PMC4258547.
[19]Glade MJ, Smith K. Phosphatidylserine and the human brain. Nutrition. 2015 Jun;31(6):781-6. doi: 10.1016/j.nut.2014.10.014. Epub 2014 Nov 4. PMID: 25933483.
[20]Lieffrig SA, Gyimesi G, Mao Y, Finnemann SC. Clearance phagocytosis by the retinal pigment epithelial during photoreceptor outer segment renewal: Molecular mechanisms and relation to retinal inflammation. Immunol Rev. 2023 Oct;319(1):81-99. doi: 10.1111/imr.13264. Epub 2023 Aug 9. PMID: 37555340; PMCID: PMC10615845.
[21]Matsumoto H., Nakamura Y., Iida H., Ito K., Ohguro H. Comparative assessment of distribution of blackcurrant anthocyanins in rabbit and rat ocular tissues. Exp. Eye Res. 2006;83:348–356. doi: 10.1016/j.exer.2005.12.019.
.png)